全部新闻
领导动态
公示公告
基层动态
今日头条
时政要闻
视频新闻
全部文章
公司简介
领导班子
专题专栏
党务公开
厂务公开
政务公开
安全生产
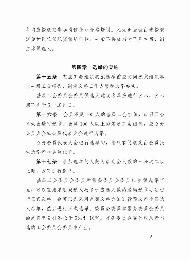
禁毒宣传
文件汇编
员工风采
其它公开
其它公开
首页
新闻动态
今日头条
时政要闻
视频新闻
基层动态
公示公告
领导动态
公司简介
简介
风光图片
组织架构
公司荣誉
领导班子
专题专栏
全国两会
全国十九大、省七大
习近平总书记“7.26”重要讲话精神
两学一做
三严三实
党务公开
党员管理
干部管理
制度建设
党风廉政建设
组织建设
群众路线
民主评议和测评
党员、党支部活动
党支部工作计划、总结、汇报材料
扶贫工作
厂务公开
计划与总结、经营方案、报告
人事管理
职工福利、职工之家、节日活动
规章制度
民主管理
三重一大
职工权益保障
职工服务
财务公示
劳动和谐
政务公开
政策法律法规文件
相关行业政策惠民政策资金
安全生产
安全组织机构和任命
安全生产制度和责任书
安全生产月
安康杯
应急预案
应急演练、培训
消防演练、安全培训和检查、整改
安全生产工作总结
禁毒宣传
文件汇编
省总基层工作部文件(2018)
省总、省工交医药工会文件
三公开相关文件(国家、省市局、企业)
制度办法规定
全总文件
员工风采
其它公开
其它公开
所在位置:首页 >
文件汇编
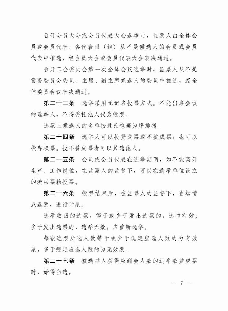
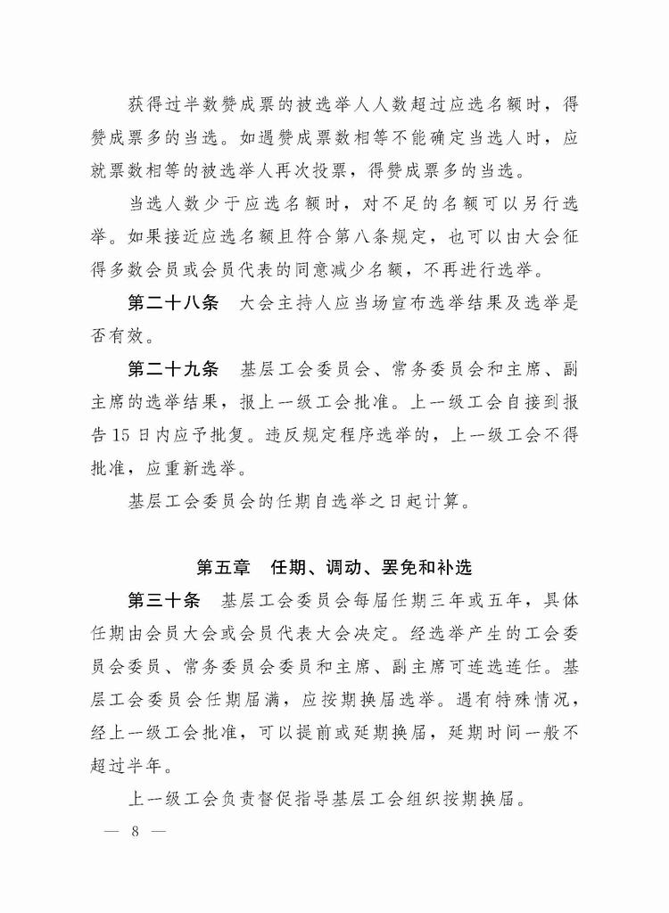
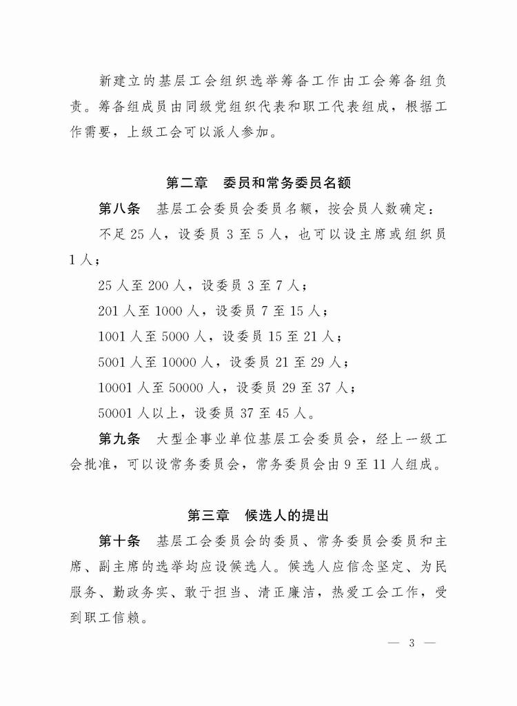
中华全国总工会关于印发《工会基层组织选举工作条例》的通知总工发[2016]27号
被浏览:269次 发布日期:2017/6/21
【
打印文章
】【
返回顶部
】
姓名:
评论/意见:
上一篇:
关于进一步做好职工代表大会民主评议国有企业领导人员工作的意见(总工发〔2011〕7号)
下一篇:
关于印发《海南省工会第二期职工医疗互助活动实施细则》的通知,琼工办发[2016]93号
友情链接
政府网站链接
海南省人民政府网
上海总工会网
工会网站链接
中华全国总工会
海口市总工会
海南省总工会
北京总工会网
推荐网站链接
乐东县人民医院
全国厂务公开民主管理网
扫描进入新浪微博
关注微信公众号
扫描进入手机版
联系电话:0898-66553606
中海石油管道输气有限公司 版权使用 http://www.hnszgh.org/web/default/index.jsp
地址:海南省海口市观海路98号中海石油会馆 邮编: 570203
技术支持:海南厂务公开网络科技有限公司 13322097665,089868527707